移至網頁之主要內容區位置
::: 新竹市東區龍山國民小學

最新公告

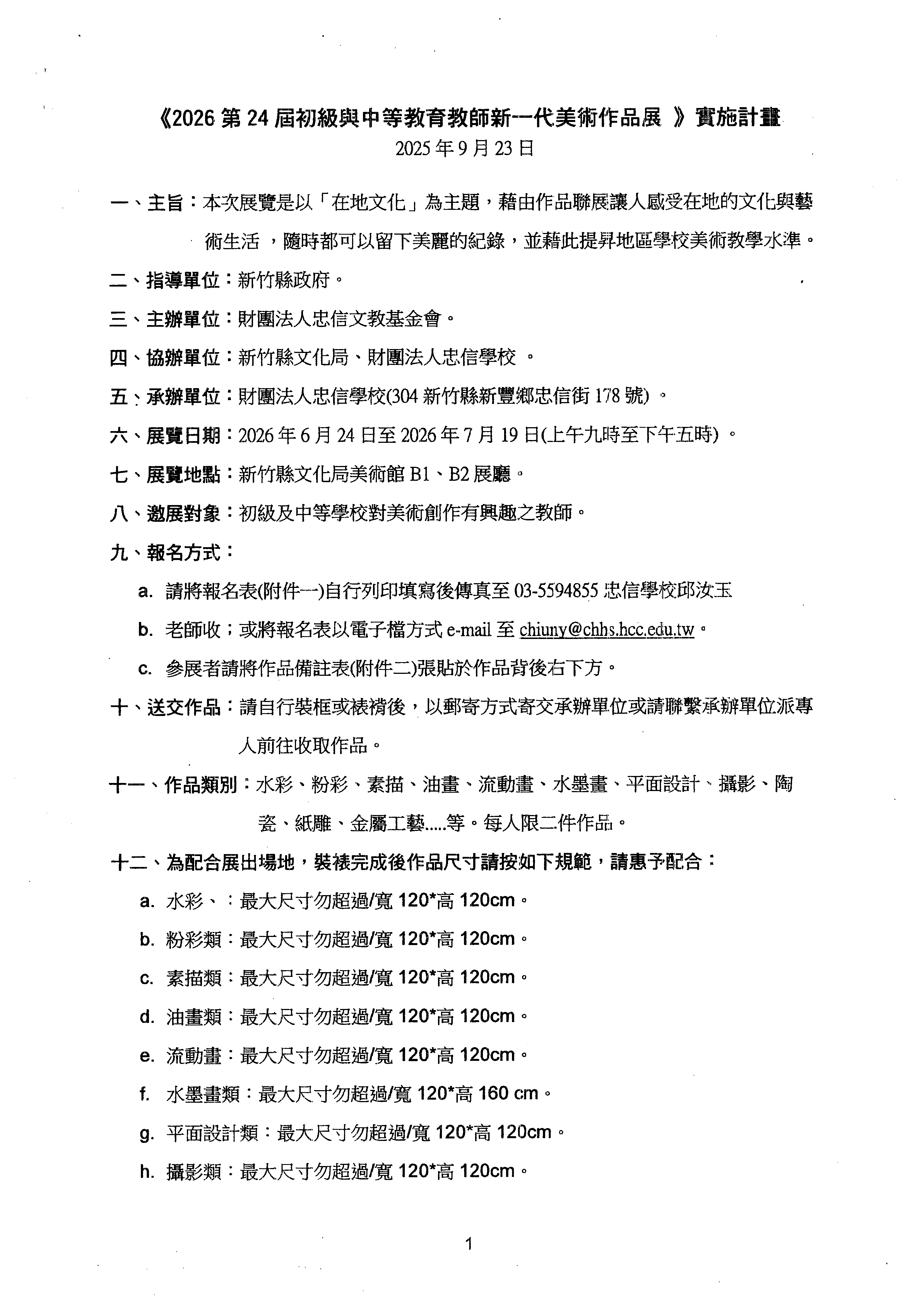
第24屆初級與中等教育 教師及學生新一代美術作品聯展暨2025 台灣塞北田玉青金 駝獎書法徵集比賽作品展》

{{ $t('FEZ002') }} 學務處|

財團法人忠信文教基金會將於2026年6月24日(星期三)至7月19日(星期日) 假新竹縣文化局美術館舉辦《2026 第24屆初級與中等教育 教師及學生新一代美術作品聯展暨2025 台灣塞北田玉青金 駝獎書法徵集比賽作品展》,敬請 鼓勵貴校師生踴躍提供 作品參展。 說明:隨函檢附《2026 第24屆初級與中等教育教師新一代美術作 品展實施計畫》、以及《2025 台灣塞北田玉青金駝獎書法 作品徵集比賽辦法》等各一式一份。詳細內容,如附件說 明。



{{ $t('FEZ003') }} Invalid date

{{ $t('FEZ014') }} Invalid date|

{{ $t('FEZ004') }} 2025-12-09|

{{ $t('FEZ005') }} 72|